欢迎来到 湖南钟鼎热工科技股份有限公司官网,咨询热线:0730-8752158
咨询热线:0730-8752158    English

当前位置:首页>新闻动态 > 社会责任

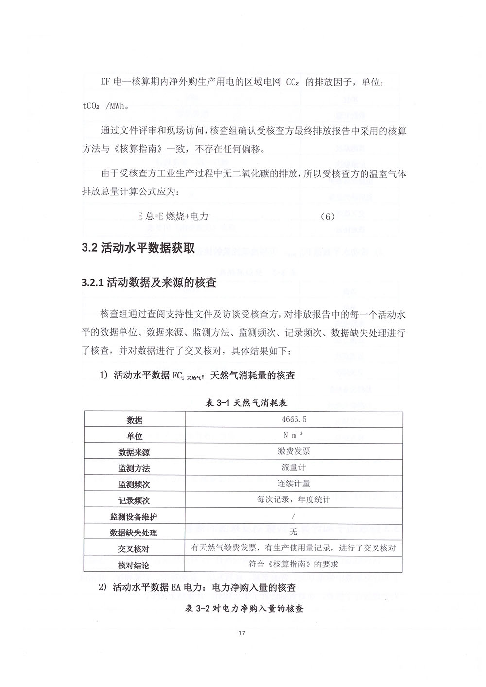
湖南钟鼎热工科技股份有限公司 温室气体排放报告



联系我们
咨询服务热线:

0730-8752158

销售热线:

0730-8752666

邮箱:yyzdrg@163.com

地址:中国(湖南)自由贸易试验区岳阳片区长湖路9号


扫一扫,关注我们!

在线客服

业务咨询

QQ客服

关注我们

服务热线
0730-8752666